Profesionalisme & Integritas Tanpa Batas

Mengenal lebih dekat PT Chandra Gilang Kencana, mitra terpercaya Anda dalam solusi alih daya dan manajemen fasilitas terintegrasi.From Innovative Design to Meticulous Maintenance, We Deliver Exceptional Results Tailored to your vision.

Membangun Kemitraan Berdasarkan Kepercayaan & Kualitas

PT Chandra Gilang Kencana (CGK) adalah perusahaan jasa alih daya yang dibangun atas dasar kepedulian untuk membuka lapangan kerja baru. Dengan pengalaman lebih dari 12 tahun, kami berkomitmen memberikan layanan terbaik untuk mendukung kelancaran operasional mitra bisnis . Kami percaya bahwa lingkungan kerja yang aman, bersih, dan nyaman adalah kunci produktivitas.

gemini generated image ygwayeygwayeygwa

12

Tahun Pengalaman

50+

Mitra Bisnis Terpercaya

642

Project completed in 12 States

Our Process

Standar Kerja Kami

1. Seleksi & Pelatihan

Sistem rekrutmen ketat dan pelatihan berkala untuk memastikan tenaga kerja kompeten.

2. Kontrol Kualitas

Pengawasan rutin dan checklist operasional untuk menjaga standar layanan tetap prima.

3. Solusi Fleksibel

Layanan yang dapat disesuaikan dengan kebutuhan spesifik dan anggaran mitra bisnis.

gemini generated image 1ic5a51ic5a51ic5

Visi Kami

Menjadi perusahaan jasa alih daya terdepan dan terpercaya dengan standar profesional, inovatif, dan berintegritas tinggi yang dibutuhkan oleh mitra bisnis .

Misi Kami

  • Memberikan pelayanan berkualitas kepada mitra bisnis.
  • Memberikan tenaga kerja yang profesional, terlatih, dan berkompeten.
  • Membangun hubungan jangka panjang berdasarkan kepercayaan .

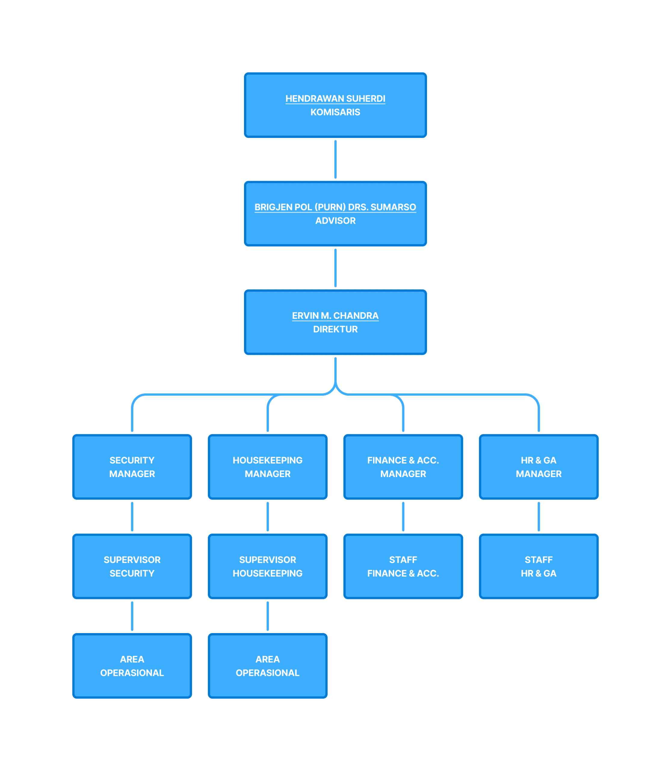
Struktur Organisasi

CGK memiliki staf-staf yang berpengalaman lebih dari 5 tahun di divisi masing-masing. Berikut struktur organisasi kami:

untitled
gemini generated image swc61rswc61rswc6

Legalitas & Kepatuhan Resmi

Keamanan bermitra dengan CGK terjamin karena kami memiliki legalitas lengkap, mulai dari NIB, Izin Operasional, hingga keanggotaan asosiasi resmi (ABUJAPI, APKLINDO, KADIN) . Kami taat pada regulasi ketenagakerjaan dan perpajakan.

Siap Meningkatkan Efisiensi Operasional Bisnis Anda?

Hubungi kami untuk konsultasi kebutuhan alih daya dan manajemen properti Anda.

Scroll to Top